简体中文
当前所在位置: 首页 / 新闻中心 / 新闻中心 / 行业新闻 / 国晟科技拟斥2亿元注册成立子公司,加码HJT电池及组件!

国晟科技拟斥2亿元注册成立子公司,加码HJT电池及组件!

作者: 本站编辑     发布时间: 2024-03-22      来源: 本站

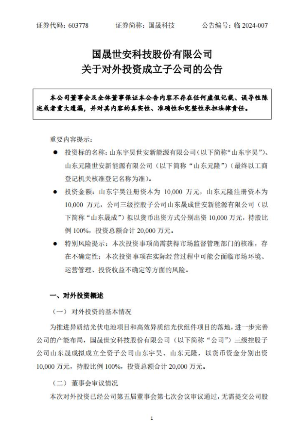
国际能源网获悉,3月20日晚间,国晟科技发布公告,为推进异质结光伏电池项目和高效异质结光伏组件项目的落地,进一步完善公司的产能布局,公司三级控股子公司山东晟成世安新能源有限公司(简称“山东晟成”)拟成立全资子公司山东宇昊世安新能源有限公司(简称“山东宇昊”)、山东元隆世安新能源有限公司(简称“山东元隆”),以货币资金分别出资1亿元,持股比例100%,投资总额合计2亿元。

公告如下:

  • (以上内容转载自国际能源网


  • 免责声明:本网转搜载自合作媒体、机构或其他网站的信息,登载此文出于传递更多信息之目的,并不意味着赞同其观点或证实其内容的真实性。本网所有信息仅供参考,不做交易和服务的根据。本网内容如有侵权或其它问题请及时告之,本网将及时修改或删除。凡以任何方式登录本网站或直接、间接使用本网站资料者,视为自愿接受本网站声明的约束。