简体中文
当前所在位置: 首页 / 新闻中心 / 新闻中心 / 行业新闻 / 涉及光伏领域!发改委征求《绿色低碳先进技术示范项目清单(第一批)》意见

涉及光伏领域!发改委征求《绿色低碳先进技术示范项目清单(第一批)》意见

作者: 本站编辑     发布时间: 2024-03-21      来源: 本站

3月19日,国家发展改革委发布向社会公开征求《绿色低碳先进技术示范项目清单(第一批)》意见的公告。

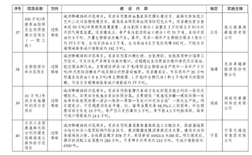
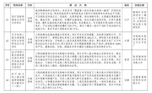
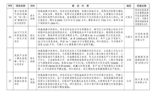
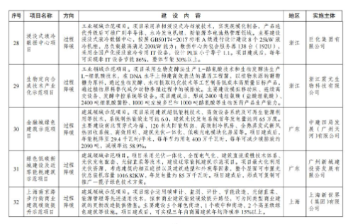
文件显示,第一批绿色低碳先进技术示范项目清单,共纳入47个项目。其中包括,2GW新型高效碲化镉薄膜太阳能电池项目(一期)、绿色低碳新城建设及近零能耗建筑示范项目等。

原文如下:

关于向社会公开征求《绿色低碳先进技术示范项目

清单(第一批)》意见的公告

为贯彻落实党中央、国务院决策部署,加快绿色低碳先进技术示范应用和推广,按照国家发展改革委等10部门联合印发的《绿色低碳先进技术示范工程实施方案》(发改环资〔2023〕1093号)有关部署,经过项目单位申报、地方审核推荐、第三方机构评审、部门及地方复核等流程,确定了第一批绿色低碳先进技术示范项目清单,共纳入47个项目,现向社会公开征求意见。

此次公开征求意见的时间为2024年3月19日至2024年3月25日。公众可登录国家发展改革委门户网站(.cn)首页“互动”板块,进入“征求意见”专栏,提出意见建议。提出异议的单位或个人应对相关材料的真实性和可靠性负责,对无具体事实根据的异议,以及其他不正当要求将不予受理。

感谢您的参与和支持!

附件:绿色低碳先进技术示范项目清单(第一批)(公开征求意见稿)

国家发展改革委

2024年3月19日

  • (以上内容转载自北极星太阳能光伏网)


  • 免责声明:本网转搜载自合作媒体、机构或其他网站的信息,登载此文出于传递更多信息之目的,并不意味着赞同其观点或证实其内容的真实性。本网所有信息仅供参考,不做交易和服务的根据。本网内容如有侵权或其它问题请及时告之,本网将及时修改或删除。凡以任何方式登录本网站或直接、间接使用本网站资料者,视为自愿接受本网站声明的约束。